Layout
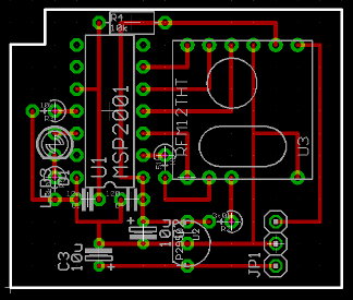
Layout des Senders
Die Komponenten des Senders sind auf einer Lochrasterplatine angeordnet, so daß sie direkt ohne Kreuzung verdrahtet werden können. Das Funkmodul ist, wie hier beschrieben, mit Drähten versehen und ins 2,54mm-Raster eingepaßt. Alles Weitere ist auf der Seite Aufbau beschrieben.
Layout des Empfängers
Das Layout des Empfängers erfordete einige Überlegungen. Das ursprüngliche Uhrenmodul war relativ flach aufgebaut die Bestückung war nach außen gerichtet. Mit den zur Verfügung stehenden Bauteilen war nur ein Aufbau nach innen möglich. Dabei mußte darauf geachtet werden, daß die Bauteile nicht mit der Spannungsversorgung und dem Relais kollidieren. Außerdem durften unter den Schraubenköpfen weder Leiterbahnen noch Bauteile angebracht werden. Es gab auch noch den rechteckigen Displayausschnitt, der teilweise Leiterbahnen verhinderte. All diese Beschränkungen wurden zunächst als graue Sperrflächen ins Layout eingetragen. Trotzdem mußte vor dem endgültigen Zusammenbau mehrfach geprüft werden ob auch wirklich alles zusammenpaßt. Die schräge Anordnung des Bedienfelds machte die Sache schwer meßbar.
Die Kreuzungsfreiheit der Leiterbahnen ist mir bei diesem Layout nicht gelungen, es gibt ein paar blau eingezeichnete Verbindungen, die mit Kupferlackdraht gezogen sind. Die Leiterplatte ist auf der Aufbauseite im eingebauten Zustand zu sehen.



