Schaltplan
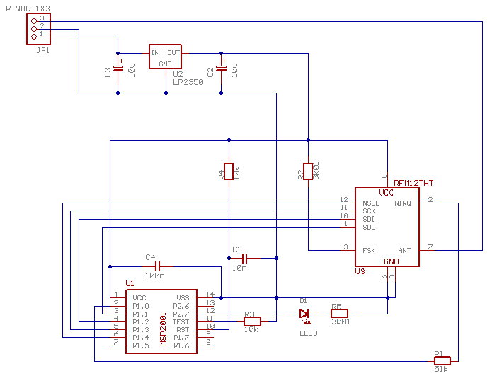
Schaltplan des Senders
Der Sender ist sehr einfach aufgebaut. Er besteht praktisch nur aus einem Spannungsregler, dem Funkmodul RFM12 und dem Mikrocontroller MSP430F2001.
Der Spannungsregler U2 erzeugt aus den 5V der USB-Schnittstelle 3,3V.
Das Funkmodul besitzt eine SPI-Schnittstelle, die direkt am MSP angeschlossen ist. Da die SPI-Schnittstelle im MSP per Software realisiert wird, können die Pins des Mikrocontrollers beliebig gewählt werden. Sie wurden so belegt, daß das Layout ohne Kreuzung von Leitungen erfolgen kann.
Die Pinnummern des Funkmoduls im Schaltplan stimmen nicht mit den originalen Pins überein. Sie sind vielmehr die Pinnummern, die sich durch die neue Verdrahtung, die im Aufbau beschrieben ist, ergeben. Es sind auch nur die Pins angegeben, die verwendet werden. Die anderen sind weggelassen.
Die Beschaltung des MSP430F2001 ist standard. Es gibt einen Abblockkondensator C4, eine Resetbeschaltung R4/C1 und der Testanschluß ist mit R3 deaktiviert. Zur Anzeige, daß gesendet wird, ist die LED D1 eingebaut. Die High Efficiency LED wird über einen 3k01-Widerstand betrieben.
Während ich diese Zeilen schreibe, frage ich mich nach dem Zweck des 51k Widerstands R1. Das Signal NIRQ vom RFM12 ist ein Ausgang und könnte eigentlich direkt an den MSP angeschlossen werden. Der Grund ist folgender: Ich habe die Schaltung zunächst auf einem Steckbrett mit anderer Pinbelegung aufgebaut. Da war NIRQ an P1.5 oder P1.4 angeschlossen. Beide Pins werden für die InCircuit-Programmierung des MSPs gebraucht. Wenn da noch ein Ausgang vom RFM12 dran hängt, kann das Programmiertool nicht arbeiten. Der Widerstand ermöglicht es, das Programmieren durchzuführen, ohne dafür die Schaltung ändern zu müssen. In der hier dargestellten Schaltung ist R1 also unnötig, er wurde bei der Neubelegung der Pins schlicht vergessen wegzulassen.
SeitenanfangSchaltpläne des Funkschalters
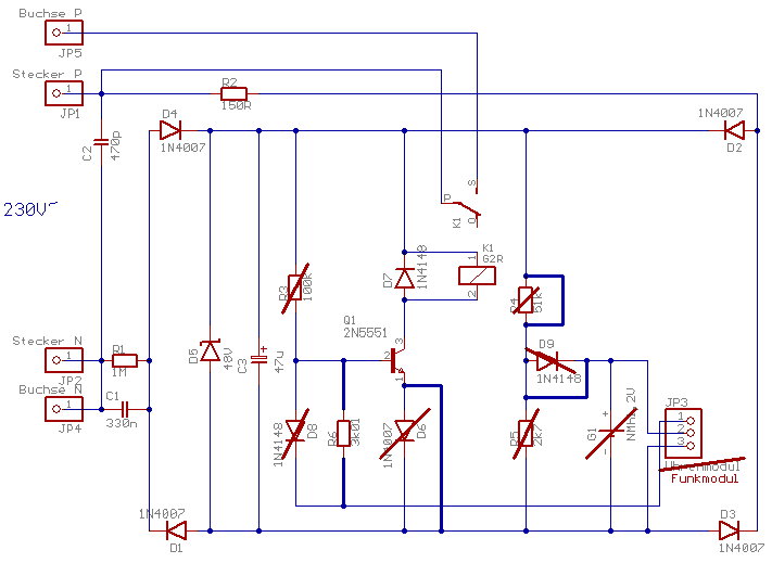
Schaltplan des Spannungsversorgungsteils
Schaltplan des Spannungsversorgungsteils
Die Abbildung zeigt den Schaltplan der Spannungsversorgung mit seinen Modifikationen. Ein Akku, der den Uhrenbaustein auch im ausgeschalteten Zustand mit Spannung versorgt hat, wurde entfernt. Die Basis von Q1 wird nun direkt vom MSP angesteuert und nicht mehr über eine Diode und Pull-Up-Widerstand.
Dieser Schaltungsteil ist die Standardimplementierung eines Kondensatornetzteils. Es wird aus der Netzspannung eine niedrige Gleichspannung gewonnen, indem ein Kondensator, in diesem Falle C1, als Blindwiderstand benutzt wird. Dadurch wird relativ wenig Verlustleistung erzeugt.
Der Strom fließt von Stecker P über R2, D2, D5, D1 und C1 nach Stecker N für den Fall, daß an Stecker P positives Potential herrscht. Ist Stecker P negativ, fließt der Strom über R2, D3, D5, D4 und C1. Die vier Dioden D1-D4 bilden einen Brückengleichrichter. Da der Kondensator bei der Netzfrequenz 50Hz einen Blindwiderstand von ca. 9,6kΩ hat, ist der fließende Strom begrenzt. An der Zenerdiode D5 baut sich eine Spannung von etwa 50V auf. Durch den Kondensator C3 wird die Spannung geglättet.
R2 begrenzt den Einschaltstrom wenn die Netzspannung erstmalig eingeschaltet wird. Da der Kondensator C1 dann entladen ist, kann sonst, je nach momentaner Netzspannung, ein großer Strom fließen.
R1 entlädt C1 wenn der Funkschalter aus der Steckdose gezogen wird. Man möchte ja an den Steckerstiften keine "gewischt" bekommen.
An C1 werden besondere Anforderungen gestellt. Falls dieser Kondensator kurzschließen würde, würde sich so ziemlich alles im Gehäuse in Rauch auflösen. Die Brandgefahr wäre groß. Daher wird für C1 ein sogenannter X-Kondensator (in diesem Fall X2) verwendet, der besondere Eigenschaften besitzt. Zum Einen ist er, obwohl 250V∼ drauf steht, für Hochspannungsimpulse, wie sie im Netz hin und wieder vorkommen gerüstet. Zum Anderen schließt er auch bei einem Durchschlag nicht kurz, sondern ist "selbstheilend". Das bedeutet, daß er zwar bei einem Durchschlag an Kapazität verliert, aber daß es nicht zu einem dauerhaften Kurzschluß kommt, der den Rest der Schaltung zerstören würde. X-Kondensatoren erkennt man am Aufdruck X2 (im Bild gelb markiert), der Spannungsangabe (pink markiert) und den unzähligen Prüfzeichen der verschiedenen Zulassungsstellen der einzelnen Länder.
C2 ist ein Funkentstörkondensator, der nicht unbedingt nötig ist, aber in der Schaltuhr vorhanden war. Auch er muß natürlich gegen die Widrigkeiten im Stromnetz gerüstet sein. Da hier nur eine kleine Kapazität benötigt wird, wird hier vorzugsweise ein keramischer Y-Kondensator eingestzt. Diese werden normalerweise zwischen Netz und Schutzleiter verwendet und sie sind noch sicherer gebaut als X-Kondensatoren.
Von der Ladeschaltung des Akkus bleibt nach der Modifikation nicht mehr viel übrig. Die 50V, die das Relais K1 versorgen, gehen über Stecker JP3 an den Empfänger. Transistor Q1 wird über R6 ebenfalls über JP3 angesteuert.
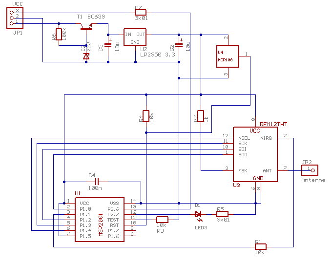
SeitenanfangSchaltplan des Funkempfängers
Der Empfänger ist im Grunde genauso aufgebaut wie der Sender. Wegen Besonderheiten im Layout ist die Pinbelegung am MSP430F2001 etwas anders als beim Sender. Bei der Programmierung ist dies zu beachten. Größere Abweichungen zum Sender gibt es bei der Spannungsversorgung und dem Reset.
Für R1 gilt das gleiche, was schon über R1 im Sender geschrieben wurde: Er ist eigentlich unnötig.
Da wegen des Relais 50V auf dem Spannungsmodul zur Verfügung stehen, muß diese auf die benötigten 3,3V herabgesetzt werden. Bei einer Stromaufnahme von ca. 15mA sind bei einem Linearregler etwa 47V * 15mA = 0,705W zu verbraten. Da der LP2950 außerdem die 50V nicht direkt verabeiten kann, wurde T1 mit D2 vorgeschaltet. Dieser Transistor reduziert die Eingangsspannung auf ca. 20V. Er muß eine Leistung von etwa 0,45W abkönnen. Laut Datenblatt kann der BC639 bei 25°C Umgebungstemperatur eine Verlustleistung von 0,8W vertragen. Bei jedem Grad Temperaturerhöhung wird dieser Wert um 6,4mW reduziert. T1 darf also bis zu einer Umgebungstemperatur von (800mW - 450mW) / 6,4 = 55°C über 25°C, also 80°C betrieben werden. Dies ist zwar seiner Lebensdauer nicht gerade förderlich, aber in dem engen Gehäuse nehme ich das hin.
SeitenanfangDie Reduzierung von 20V auf 3,3V wird vom LP2950 3,3 erledigt. Dieser muß eine Verlustleistung von etwa 250mW vertragen. Laut Datenblatt beträgt der Wärmewiderstand des Gehäuses 180K/W. Der LP2950 heizt sich also innen etwa 45°C über die Umgebungstemperatur auf. 125°C Sperrschichttemperatur ist erlaubt, dies wäre bei 80°C Umgebung erreicht. Der LP2950 schützt sich allerdings selbst vor Überhitzung indem er den Ausgang im Notfall abschaltet. Hier kann also nichts kaputt gehen.
Nach dem ersten Zusammenbau hat sich gezeigt, daß der Mikroprozessor nicht immer richtig gearbeitet hat. Offensichtlich hat der Reset nicht immer richtig funktioniert. Ich habe daher noch einen Reset-Generator MCP100-300 eingebaut, der die Schaltung sicher zurücksetzt. Im Layout ist eine separate Leitung zum Reset-Pin des MSP430 geführt, was bei früherer Berücksichtigung des Bausteins vielleicht nicht nötig gewesen wäre.
Es ist darauf zu achten, daß die Pinbelegung des dreipoligen Stromversorgungssteckers nicht genau mit der auf der Platine der Spannungsversorgung übereinstimmt. Mir ist es wichtiger, daß das Layout der Platinen einfach ist, als daß ein Kabelbaum 1-1 verbunden ist.
Seitenanfang



