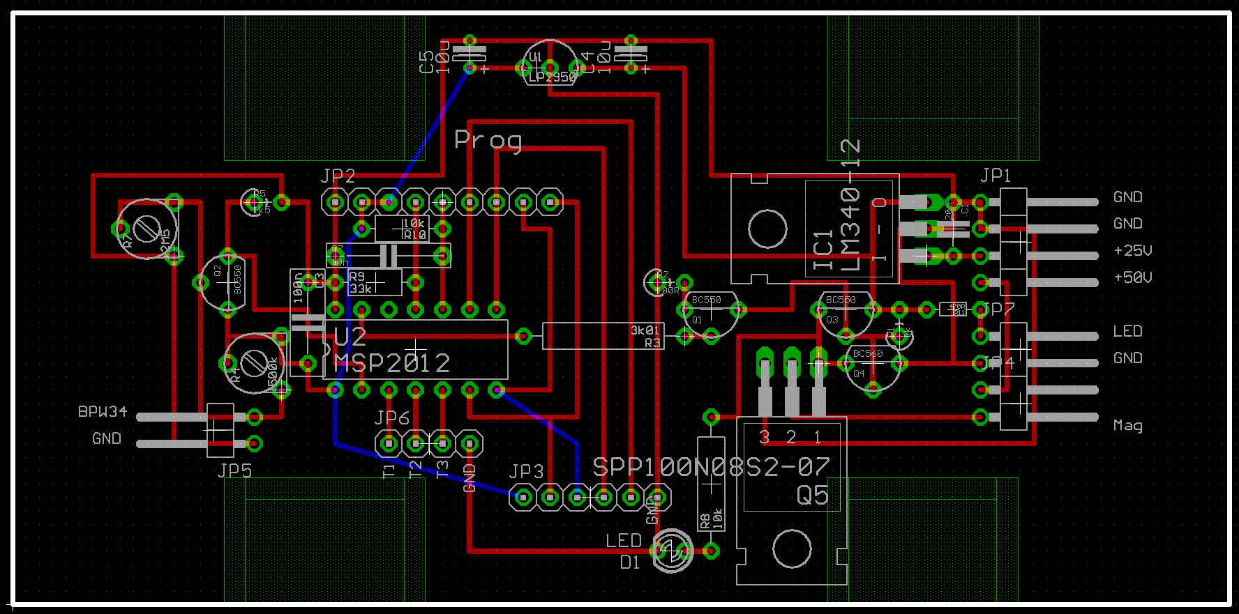
Layout
Wie schon auf den Fotos zu sehen, habe ich auch diese Schaltung mit einer Lochrasterplatine aufgebaut. Die Bauteile wurden so angeordnet, daß möglichst viele Verbindungen auf der Unterseite der Leiterplatte mit unisoliertem Draht hergestellt werden konnten (in rot dargestellt). Es blieben noch ein paar Verbindungen übrig, die ich mit Kupferlackdraht realisiert habe (blaue Verbindungen
Die vier grün schraffierten Bereiche müssen auf der Unterseite freigehalten werden. Da ist die Leiterplatte an den vier Alustangen, die am Magneten befestigt sind, festgeschraubt.


