Schaltplan
Beschreibung der Funktionsblöcke
Spannungsversorgung
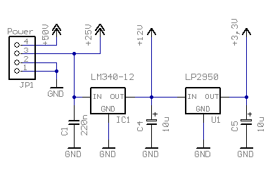
Links oben ist der Stecker zu sehen, über den die beiden Betriebsspannungen +25V und +50V eingespeist werden. Die +50V werden nur für den Hubmagnet verwendet. Aus den +25V wird in zwei Stufen +12V und 3,3V gemacht. Die +12V betreiben die weiße Leuchtdiode, die die Kugel beleuchtet. Sie werden auch noch für die Gate-Ansteuerung des Leistungs-MOSFETs gebraucht. Die 3,3V werden für den Betrieb des Mikrocontrollers und der Fotodiode benötigt. Dem 12V-Spannungsregler habe ich einen kleinen Aufsteckkühlkörper verpaßt, da er sich doch merklich erwärmt.
Fotodiodeneingang
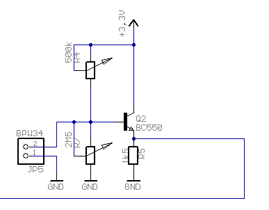
Die Fotodiode ist mit ihrer Anode an GND am Stecker JP5 angeschlossen. An ihrer Kathode, also der Basis von Q2 entsteht eine, von der Beleuchtung abhängige Spannung. Da im Vorfeld nicht klar war, wie stark die LED die Fotodiode beleuchtet, habe ich die beiden Potis R4 und R7 eingebaut. Damit kann man den Arbeitspunkt der Schaltung optimieren. Es hat sich herausgestellt, daß R7 unnötig ist. Es steht auf seinem Maximalwert. R4 habe ich so eingestellt, daß die Differenz aus Maximal- und Minimalspannung am Emitter von Q2 bei den Extrema der Beleuchtung, maximal ist. Das nutzt den Meßbereich des AD-Wandlers im MSP430F2012 am besten aus.
Der Transistor Q2 ist ein Impedanzwandler damit der AD-Wandler ein genügend stabiles Signal erhält. Da ich im MSP die interne 2,5V Referenz verwende, sollte das Signal am Emitter von Q2 nicht darüber hinausgehen.
SeitenanfangProzessor
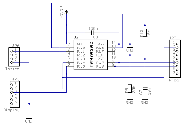
Für die eigentliche Schwebefunktion benötigt der MSP430F2012 nur ein Eingangs- und ein Ausgangssignal. Port 1.0 ist als Eingang für den 10-Bit AD-Wandler geschaltet. An Port 2.6 wird ein PWM-Signal für den Leistungs-MOSFET ausgegeben.
Die Beschaltung von Reset- und Test-Eingang ist Standard für diesen Prozessor.
Um Regelparameter online ändern zu können, wurden einige unbenutzte Ports auf die Stecker JP3 und JP6 gelegt. An JP6 können drei Tasten angeschlossen werden, die jeweils nach GND gehen. Pullup-Widerstände im MSP sorgen für High-Pegel solange keine Taste gedrückt ist. An JP3 kann ein Display vom Typ DOGM081E-A angeschlossen werden. Dieses verfügt über einen SPI-Bus und kann direkt am Mikrocontroller angeschlossen werden. Die Verdrahtung des Displays ist weiter unten gezeigt.
Leistungs-MOSFET
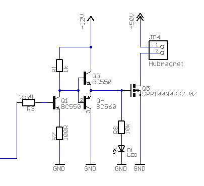
Der Prozessor liefert ein PWM-Signal mit einer Frequenz von ca. 7,8kHz. Da er mit 3,3V betrieben wird, reicht dies nicht aus um den MOSFET direkt anzusteuern. Um gut durchzusteuern benötigt der MOSFET eine Gate-Source-Spannung von mehr als 4 bis 5V. Daher ist mit den drei Transistoren Q1, Q3 und Q4 eine Treiberstufe realisiert, die nicht nur eine genügend hohe Ansteuerspannung, sondern auch noch einen starken Gatestrom liefert. Da der MOSFET ziemlich hart zwischen Sperren und Leiten hin- und herschaltet, erwärmt er sich nur unwesentlich. Ein Kühlkörper ist nicht nötig. Natürlich hilft hier auch noch der niedrige RDS(on) von unter 7mΩ.
SeitenanfangBeleuchtungs-LED
Die weiße LED für die Beleuchtung der Kugel ist über einen Vorwiderstand von 470Ω an den 12V angeschlossen. Die Spannung ist ausreichend stabilisiert, daß sich keine Helligkeitsschwankungen ergeben, die Einfluß auf die Regelung haben könnten. Schließlich schwankt der Strom, der durch den Magneten fließt recht stark und führt damit auch zu erheblichen Schwankungen bei den +25V und +50V.






